Markdown小技巧集合

用Chrome插件一键生成资源列表,用Markdown写出漂亮邮件,三个技巧让你效率倍增

阳志平·

今天分享三个超好用的Markdown技巧。

Copy as markdown

如果你经常需要写一些资源列表性质的文章,发给同事或客户。最简单的办法是,打开这些网页,放在一个独立的Chrome浏览器窗口里面,然后安装好插件:【Copy as markdown】,选择【All Tabs as List】,唰!漂亮的资源列表就生成了!

当然,如果你厌倦手动写Markdown链接了,也可以用这个方法。选择:【Current Tab】的第一行即可。

Copy As MarkdownCopy As Markdown

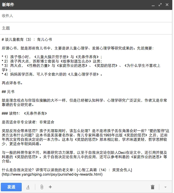
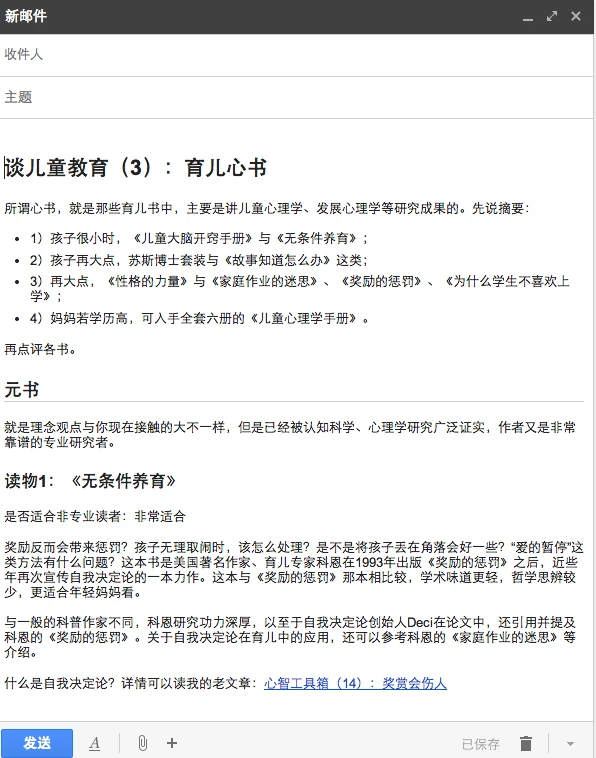
Markdown写邮件

如果你习惯用Markdown了,那么,装上Chrome插件Markdown here,在gmail撰写邮件界面,写好后,轻轻一点,你的邮件就变成漂亮的文档了。

邮件撰写前:

Markdown Gmail 1Markdown Gmail 1

邮件撰写后:

Markdown Gmail 2Markdown Gmail 2

Markdown一键粘贴成思维导图

这个技巧略微复杂点。需要做一些准备工作。

先安装PopClip ,再安装popclip插件Markdown2Mindmap

安装好了,打开你常用的思维导图软件,如Mindnode,在popclip菜单粘贴过来就好了。如下图,在Mou的写作界面。

MarkdowntommMarkdowntomm

下图是在Mindnode的粘贴效果。

Markdown MindmapMarkdown Mindmap

当然,也欢迎你分享好用的Markdown技巧。

相关文章

Markdown写作浅谈
Markdown写作进阶:Pandoc入门浅谈
Markdown生态链整理

如果你是Markdown新手,推荐阅读老友Oliver Ding撰写的在线教材:

Markdown在线写作速成