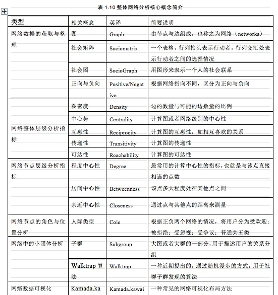
社会网络分析之中心性

程度中心性找明星,亲近中心性找八卦者,居间中心性找搭桥人。三个指标揭示社交网络中的隐秘权力结构

阳志平·

引用部分来自同事的学位论文。

社会网络分析的常用指标

Sna 1Sna 1

节点层指标:

1)程度中心性: 哪些是明星人物?哪些是边缘者?程度中心性回答类似问题。这是最为人们理解的社会网络测量指标。以微博为例,程度中心性就是粉丝的数量,那些程度中心性高的人就是微博中的明星。
2)亲近中心性:亲近中心性通过点与其他点的距离来测量。那些在社交网络中经常与人互动、人际关系颇好的人,比如公司中的八卦传播者,往往亲近中心性得分较高。
3)居间中心性:该点多大程度处在其他点之间。处在两个社会网络之间的人,比如跨界者往往拥有较高的居间中心性。
4)特征向量中心性:那些在社交网络中沉默却拥有极大权利的人物,如《教父》中的主人翁柯里昂。社会网络研究者将他们称之为灰衣主教。特征向量中心性就是找出他们的办法。基本原理是一个有着高特征向量中心性的行动者,与他建立连接的很多行动者往往也被其他很多行动者所连接。

======================

常用的社群监测方法

Sna 2Sna 2

入门材料

三种中心性的计算公式

Sna 3Sna 3

Sna 4Sna 4

Sna 5Sna 5

四种中心性的比较

Sna 6Sna 6

年糕的理解是略有偏差的:

1)社会网络分析的基本哲学原则是不区分草根与明星,比喻不恰当。
2)距离与比例的理解也略有偏差。

其他理解基本正确。

社会网络分析的基本哲学原则参考这一段:

这条原则复杂一些,有兴趣的朋友可以读读我以前发表的一篇论文:

阳志平, 时勘. 社会网络分析在社会心理学中的应用J. 社会心理研究,2002(3):56-58.

引用论文原话:

在社会网络分析中,有个流传甚广的例子。传统的政治学家往往将世界划分为发达国家、发展中国家、欠发达国家。这就是属于典型的传统观念,认为世界是由群体构成的。而在采取社会网络分析取向的政治学家看来,世界不是由群体构成,而是由网络构成,世界是由边陲国家、中心国家等构成。

在社会网络分析的观点看来,用户的个人属性并不重要,重要的是用户自身在整个网络中所处的位置。比如,可以按照社会网络分析的观点,将某个应用的用户假定为白领用户、灰领用户、金领用户,这是一种传统做法。就是事先规定好了用户的个人属性。这种做法在社会网络分析吃不开的。

大家可以想想一下,专门针对男性或者女性的用户的应用,在facebook上几乎很难排到特别靠前的位置。同样,按照兴趣的划分的应用,也很难冲到特别靠前的位置。即使冲上去了,也是凭借大量的资源、大量的既有宣传。不会像奴隶游戏这么投机取巧。所以这条原则的核心意思说的是,不要假定用户的属性。那么,我们该如何划分呢?我们用网络来取代个人。意思就是,个人的基本属性,我并不关心。你喜欢什么、你是男还是女、你住在哪里,我不应该去收集这些数据,也不会根据这种数据来设计应用。而是更关心的是,你在整个sns这个社会网络里面,你所处的位置,你是这个圆圈中的中心还是边缘,还是中心与边缘之间。

对于应用开发者而言,我们要做的就是,整个app有内在的良好机制。能自然地,让处在边缘的人与处在中心的人以及不同位置的人,都能找到乐子或者使用价值。并且,这个app加速了边缘者的用户,往中心流动或者促使中心分布更均匀,出现了多处中心。这么一来,从边缘用户成长为中心用户的人,对该模块的认同感会很高。

在传统的非sns类网络游戏中,其实已经有游戏平衡的问题了。但是设计师难以处理用户密度的平衡,在传统游戏的世界中,可能多半围绕的是一两个明星用户。而在sns中,则要避免这种现象。sns去中心化带来的很大一部分价值在于,促使了边缘用户的自我价值的凸显。SNS的游戏规则制定者,要让整个网络,来玩这个应用的人或者使用这个应用的人,分布的密度足够均称。去中心化这个意思是不太合理的,不过意思差不多。只要有人的地方,必然有中心、有领导。大家可以把每个人,想为一个点,然后按照他在网络中所处的位置,描绘它一个位置。应用要做的事情,就是以很少地成本,促使这些不同位置的点,自然地流动起来,流动就会产生机会,获得机会的用户就会认同你的应用。

一个合理、架构良好的网站,应该是为不同位置的用户都提供了位置迁移的机会,就像一个民主的国家,底层也有通过教育机会成为高层。而在什么时候采取什么规则,与不同时期的网站的资源有关系。应用不假设属性,是否成为中心,取决于用户自己的努力。用户自己的行为驱动游戏的结果,而应用提供的就是机制。每个人都是刚出生,起点是一样。越这样,这个应用就能得到最大用户群的拥护。你预设了音乐这个用户的个人基本属性,实际上就排除掉了不喜欢音乐的用户。